william威廉英国官网william威廉英国官网教师教学质量评价办法
课堂教学是人才培养的主要渠道之一,课堂教学质量的好坏直接影响人才培养的质量。科学地评价课堂教学,建立有效的激励与约束机制,不仅有利于教学和人才培养质量的提高,也有利于推动学校教风和学风建设。为进一步加强教学监督、提高教学质量,根据《william威廉英国官网教师教学质量评价方案》有关要求,本着公开、公正、客观的评价原则,特制定william威廉英国官网教师教学质量评价办法。
一、课堂教学质量评价的范围
每学期在william威廉官网承担全日制本科课程教学任务的全体专兼职教师。
二、教学质量评价的组织管理
1. 组织领导
为加强对任课教师教学质量评价的组织管理,william威廉英国官网成立了教学质量评价领导小组。
依照william威廉英国官网教师教学质量评价方案和william威廉英国官网教学质量评价办法对william威廉官网全体任课教师进行公正的教学质量评价。
2. 教学质量评价每学期组织一次。
三、教学质量评价内容与方法
为全面、客观地评价任课教师教学质量,按照《william威廉英国官网教师教学质量评价办法》和本学院教师教学质量评价标准,建立以学生为主,院教学督导组、专任教师(同行)共同参与的综合评价模式开展评教工作。
学生评教
学生评教工作由学校教学督导组负责组织开展,院教学质量评价领导小组对学生评教工作的组织开展情况进行检查、监督和指导。
学生依据学校制定的评教指标体系对教师的课堂教学质量进行网上系统评价。学生评教结果在总评中占比70%。
院教学督导组评价
(1)由院教学督导组成员进行督导听课,并填写督导听课表。
(2)要求评价人员必须听课,否则评价结果无效。
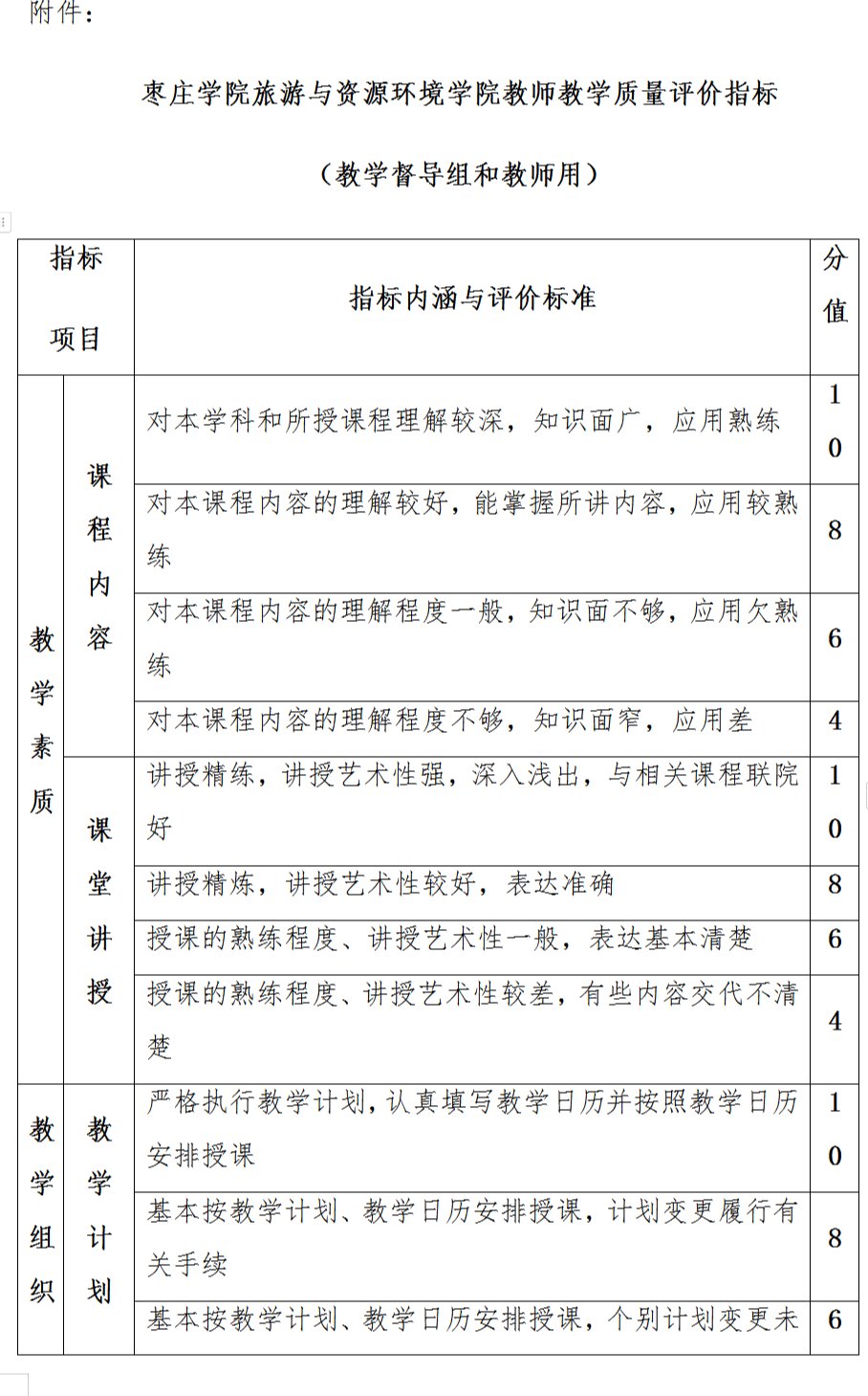
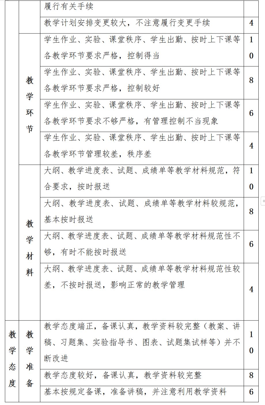
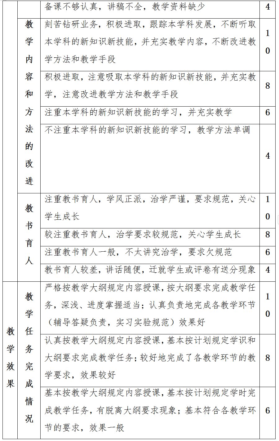
(3)院教学督导组成员按照院教学督导听课评价计划,随机、随堂依据评价标准听课评价(见附件1),原则上不提前通知被听课教师。
(4)院教学督导组收集、整理院教学督导员的听课记录和听课评价打分表,形成对每一位任课教师的院教学督导评价成绩。评教结果在总评中占比20%。
3. 院专任教师(同行)评教
(1)专任教师(同行)评教由院教学质量评价领导小组设计评价打分表(附件1),负责具体实施。
(2)结合平时听课和教学、教研活动所了解的情况,开展同行互评打分。
(3)在统计院教师(同行)互评成绩时,为消除个别极端数据的影响,按照同一互评小组人数的10%的比例去掉一定数量的最高分和最低分,取平均分作为该教师的院教师(同行)评价成绩。评教结果在总评中占比10%。
四、评价指标体系
1. 评价分数统计
(1)学生评价满分100分,折算比例为70%。
(2)院教学督导组评价满分100分,折算比例为20%。
(3)专任教师(同行)评价满分100分,折算比例为10%。
2. 教师课堂教学质量等级评定
依据教师课堂教学质量评价综合分数,结合平时对教师课堂教学情况的了解,由评价小组对本单位教师的课堂教学质量进行定性评价,评价可分为优秀、良好、合格、不合格四个等级。
教师教学质量评价等级的标准
教师课堂教学质量评价综合分数在90分以上,且排名在全院前15%者为优秀;评价综合分数在76分以上,但未达到优秀等级者为良好;评价综合分数在75-60分之间者为及格;评价成绩在60分以下者(不含60分)为不及格。任课教师该学期内出现一般责任性教学事故者,其本学期课堂教学质量不得评定为优秀等级;出现严重教学事故者,评价等级为不合格。
通过实施教学质量评价,进一步完善教学质量监控机制,确保教学质量评价工作规范化、制度化,从而切实提高william威廉英国官网全体教师的教学质量。
2021.03



