william威廉英国官网
首页
william官网
学院简介
组织机构
学院组织
师资队伍
党建工作
科学研究
科研成果
学术活动
教学工作
教学制度
专业建设
创新创业
学生工作
团学活动
学生组织
学生风采
招生就业
招生信息
就业信息
考研风采
实验室中心
首页
学院新闻
通知公告
服务地方
党建团学
招生就业
william官网
学院简介
组织机构
学院组织
师资队伍
党建工作
科学研究
科研成果
学术活动
教学工作
教学制度
专业建设
创新创业
学生工作
团学活动
学生组织
学生风采
招生就业
招生信息
就业信息
考研风采
实验室中心
教学工作
教学制度
专业建设
创新创业
教学制度
当前位置:
首页
->
教学工作
->
教学制度
->
正文
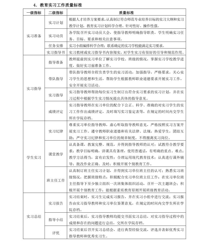
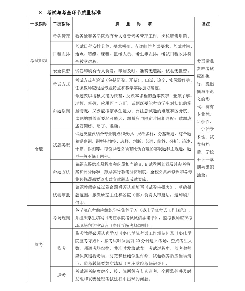
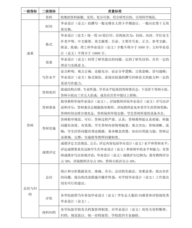
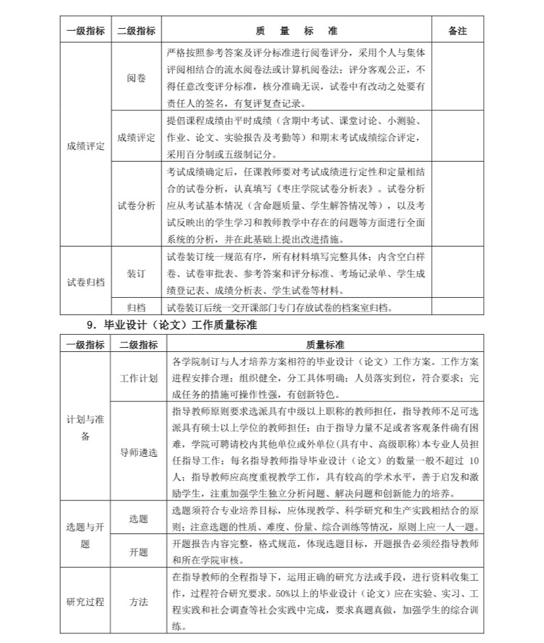
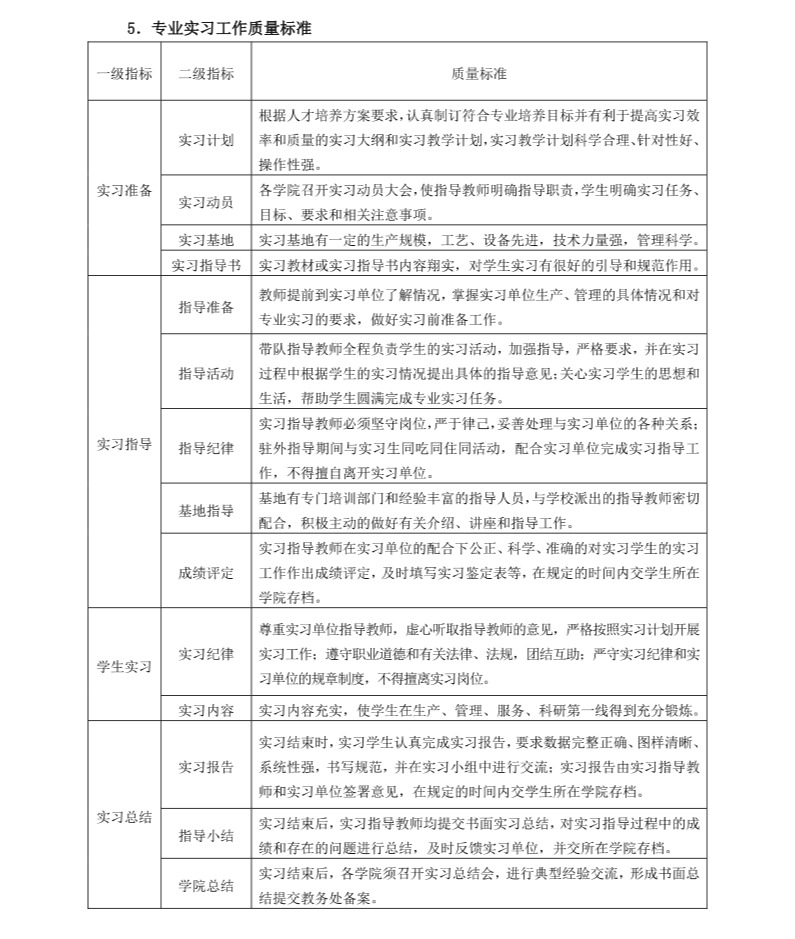
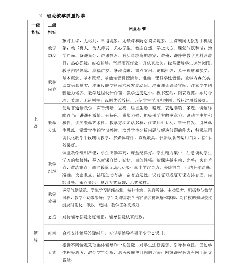
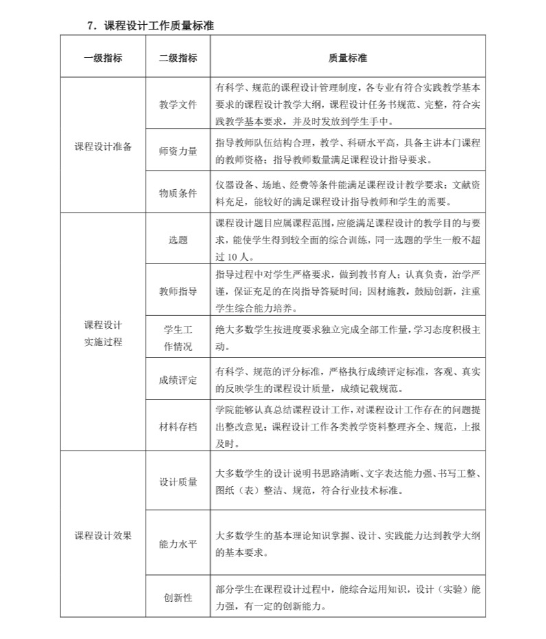
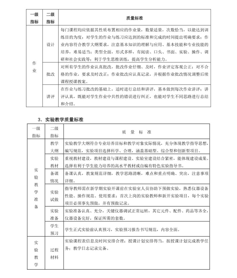
william威廉英国官网主要教学环节质量标准
日期:19-09-20 20:31
(浏览量:次)
【
关闭窗口
】